Healthcare staff spent hours answering repetitive patient questions about departments, medicines, and hospital services. Response times were slow, and accuracy varied depending on staff availability and knowledge.
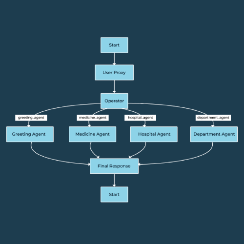
A RAG-powered system with specialized AI agents (Department, Hospital, Medicine, Greeting) that route queries intelligently and retrieve accurate answers from a compliant medical knowledge base in real time.
• 95% accuracy in medical information retrieval
• 24/7 availability for patient questions
• Freed staff to focus on critical patient care





LangGraph
Typing & Operator
LangChain


Integration Of Multiple Tools